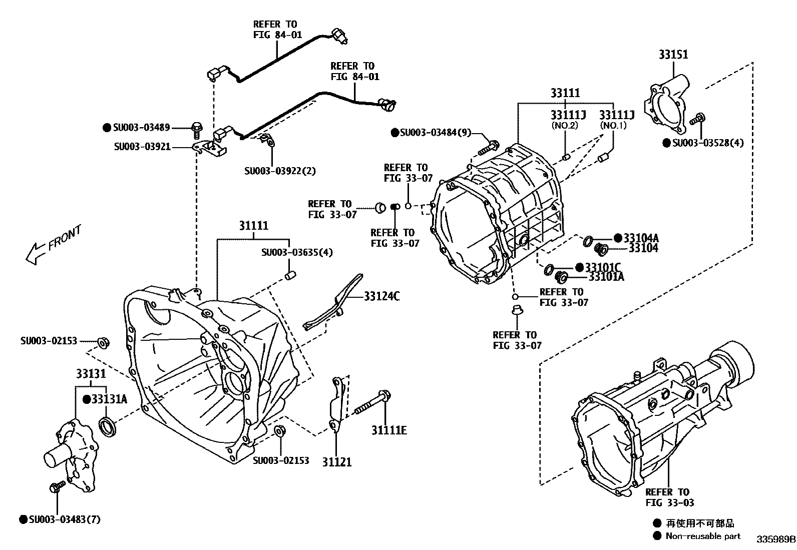
CLUTCH HOUSING & TRANSMISSION CASE (MTM)

31111HOUSING, CLUTCH
31111EBOLT(FOR TRANSAXLE & ENGINE SETTING)
31121COVER, CLUTCH HOUSING, NO.1
3303
3307
33101APLUG(FOR MANUAL TRANSMISSION FILLER)
33101CGASKET(FOR MANUAL TRANSMISSION FILLER PLUG)
33104PLUG SUB-ASSY, DRAIN(MTM)
33104AGASKET, DRAIN PLUG(MTM)
33111CASE, MANUAL TRANSMISSION
33111JPIN, STRAIGHT(FOR MANUAL TRANSMISSION CASE)
NO.1:REFER ILLUST.
NO.2:REFER ILLUST.
33124CPIPE, OIL RECEIVER, NO.1(MTM)
33131RETAINER, BEARING, FRONT(MTM)
33131ASEAL, OIL(FOR TRANSMISSION FRONT BEARING RETAINER)
33151RETAINER, OUTPUT SHAFT REAR BEARING(MTM)
8401
SU00302153
SU00303483
SU00303484
SU00303489
SU00303528
SU00303635
SU00303921
SU00303922
24 parts on this diagram · 2 diagrams in section